來源:廣東速達進出口 編輯:化肥檢驗監管 時間:2022年11月25日 14:39閱覽:次
進口許可證管理
根據商務部、海關總署《自動進口許可管理貨物目錄(2021年)》(2020年第67號公告)要求,2021年1月1日起以加工貿易方式進口化肥(目錄序號第17和31項)必須向海關提交《自動進口許可證》。

放射性檢測
對進口磷肥及其復合肥應按照《磷肥及其復合肥中226鐳限量衛生標準》(GB 8921-2011)批批實施放射性檢測,含磷肥料中226Ra的含量不得高于500Bq kg-1。


進口化肥標識標簽
包裝標識標簽應符合《肥料標識 內容和要求》(GB18382-2001)相關規定。
◆標識中的文字應使用規范漢字,可以同時使用少數民族文字、漢語拼音及外文(養分名稱可以用化學元素符號或分子式表示),漢語拼音和外文字體應小于相應漢字和少數民族文字。
◆產品名稱不允許添加帶有不實、夸大性質的詞語,如“高效×××”“××肥王”“全元素××肥料”等。
◆運輸、貯存、使用過程中不當,易造成財產損壞或危害人體健康和安全的,應有警示說明。
◆粘貼標簽及其他相應標簽,如果容器的尺寸及形狀允許,標簽的標識區最小應為120 mmX70 mm,最小文字高度至少為3mm。
◆系掛標簽的標識區最小應為120mmX70mm,最小文字高度至少為3mm。

有毒有害物質檢驗
肥料中有毒有害物質按照《肥料中有毒有害物質的限量要求》(GB38400-2019)實施檢驗,不符合標準要求的禁止入境。

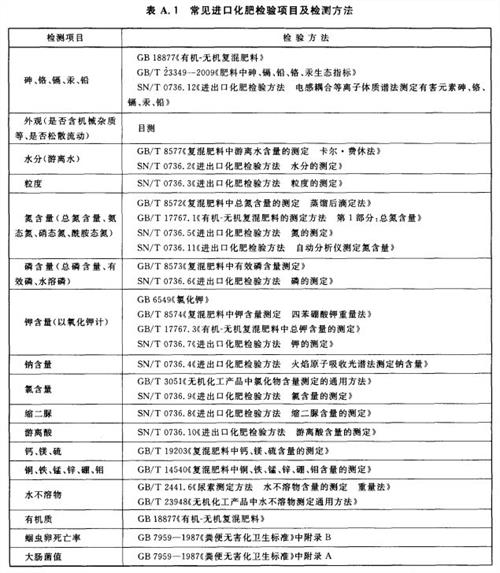
品質檢驗
常見進口化肥檢驗項目在砷、鎘、鉛、鉻、汞五項元素之外,還可能涉及外觀、水分、粒度、氮含量、磷含量、鉀含量、鈉含量等?!哆M口化肥檢驗規程》(SN/T2937-2011)對進口化肥的一般要求、取樣、檢驗、結果判定做出規定。
